算能客户在 3C6000 平台上使用容器化部署大模型推理系统。曾经反馈了 docker 卡死问题已解决,此次客户在软件中使用了 docker ps -a --format '{json .}' 来获取容器信息,发现该命令执行超时,导致软件运行失败。
| loongarch64 | x86 | aarch64 |
|---|---|---|
| 0.221 | 0.012 | 0.017 |
使用 time $cmd 分析执行时间,可以看到 aarch64 与 x86 基本一致,在 10ms 之间,而 la 架构耗时 200 ms,明显异常。
该命令的输出结果如下,用于获取容器的信息,猜测是否是获取某一个数据过于耗时导致的
$ docker ps -a -s --format '' | jq
{
"Command": "\"/bin/bash\"",
"CreatedAt": "2025-07-11 16:49:07 +0800 CST",
"ID": "d20d601ed1e5",
"Image": "lcr.loongnix.cn/debian:trixie",
"Labels": "maintiner=znley<shanjiantao@loongson.cn>",
"LocalVolumes": "0",
"Mounts": "",
"Names": "test",
"Networks": "bridge",
"Ports": "",
"RunningFor": "4 days ago",
"Size": "37.9MB (virtual 180MB)",
"State": "running",
"Status": "Up 3 hours"
}
使用查询条件进行过滤,发现
仅查询 ID time docker ps -a -s --format ''
| loongarch64 | x86 |
|---|---|
| 0.009 | 0.013 |
仅查询 Size time docker ps -a -s --format '
| loongarch64 | x86 |
|---|---|
| 0.216 | 0.012 |
由此可以看到,在 la 上查询容器的 .Size 属性占据了绝大多数时间,由此问题就缩小到 .Size 耗时,后续的测试命令固定为 docker ps -a -s --format '
通过 strace $cmd 来检查是否存在异常的系统调用
sudo strace -tt -f -T docker ps -a -s --filter 'id=55636bf806d6' --format ''
[pid 4510] 14:17:06.607554 <... epoll_pwait resumed>[{events=EPOLLOUT, data={u32=3461873667, u64=9223354624224264195}}], 128, 1998, NULL, 0) = 1 <0.000028>
[pid 4517] 14:17:06.607571 futex(0xc000620148, FUTEX_WAIT_PRIVATE, 0, NULL <unfinished ...>
[pid 4514] 14:17:06.607586 futex(0xc0000a0148, FUTEX_WAIT_PRIVATE, 0, NULL <unfinished ...>
[pid 4510] 14:17:06.607603 epoll_pwait(4, <unfinished ...>
[pid 4512] 14:17:06.607613 futex(0xc000070548, FUTEX_WAIT_PRIVATE, 0, NULL <unfinished ...>
[pid 4510] 14:17:06.607628 <... epoll_pwait resumed>[], 128, 0, NULL, 0) = 0 <0.000015>
[pid 4510] 14:17:06.607653 epoll_pwait(4, [{events=EPOLLIN|EPOLLOUT, data={u32=3461873667, u64=9223354624224264195}}], 128, -1, NULL, 0) = 1 <0.000026>
[pid 4510] 14:17:06.607716 read(3, "HTTP/1.1 200 OK\r\nApi-Version: 1."..., 4096) = 203 <0.000012>
[pid 4510] 14:17:06.607779 futex(0xc000070548, FUTEX_WAKE_PRIVATE, 1) = 1 <0.000011>
[pid 4512] 14:17:06.607806 <... futex resumed>) = 0 <0.000183>
[pid 4510] 14:17:06.607826 read(3, <unfinished ...>
[pid 4512] 14:17:06.607837 epoll_pwait(4, <unfinished ...>
[pid 4510] 14:17:06.607849 <... read resumed>0xc000027000, 4096) = -1 EAGAIN (Resource temporarily unavailable) <0.000011>
[pid 4512] 14:17:06.607861 <... epoll_pwait resumed>[], 128, 0, NULL, 0) = 0 <0.000017>
[pid 4512] 14:17:06.607883 epoll_pwait(4, <unfinished ...>
对输出进行清洗,仅显示系统调用耗时 cat docker.strace | grep -E '<0.[0-9]+>' | awk -F '[<>]' '{print $(NF-1)}'
0.000010
0.000008
0.000012
0.000224
0.000214
0.000104
0.000013
0.000119
0.000035
0.000013
0.000027
0.185262
0.000012
看到某一个系统调用耗时明显异常,定位到这个系统调用是 pwait_epoll。
联想到 docker 命令的执行逻辑,docker 分为两部分,docker cli 和 dockred 守护进程。一般的 docker 命令指的是 docker cli,通过 cli,将 http 数据通过 sock 发送到 dockerd,dockerd 进行处理,所以这里的 epoll_pwait 耗时极有可能是 http 等待耗时,而真正处理是在 dockerd 侧。为了应证这个想法,查阅 docker cli 源码。
func runPS(dockerCli command.Cli, options psOptions) error {
...
tasks, err := client.TaskList(ctx, types.TaskListOptions{Filters: filter})
if err != nil {
return err
}
...
}
func (cli *Client) TaskList(ctx context.Context, options types.TaskListOptions) ([]swarm.Task, error) {
query := url.Values{}
...
resp, err := cli.get(ctx, "/tasks", query, nil)
...
}
// get sends an http request to the docker API using the method GET with a specific Go context.
func (cli *Client) get(ctx context.Context, path string, query url.Values, headers map[string][]string) (serverResponse, error) {
return cli.sendRequest(ctx, http.MethodGet, path, query, nil, headers)
}
运行逻辑和了解的 docker 运行原理相同,客户端 cli 通过 http 将处理任务发送给服务端,客户端处理在处理 Size 和没有 Size 的流程是相同的,不存在瓶颈,那么异常耗时应该发生在服务端 dockerd。
由于 docker 的 c/s 架构,需要启用两个窗口,一个窗口使用 strace 追踪系统调用,另一个窗口执行 docker ps 进行触发。
strace -f -tt -T -p $(pgrep docker)docker ps -a -s --format '发现 la 和 x86 上 strace 输出的条目存在巨大差异
| la | x86 |
|---|---|
| 52076 | 244 |
仔细查看了一下 strace 的输出,发现其对容器中的每个文件都进行了 statx 操作,所以产生了大量的系统调用。而 x86 则没有对单个文件的 statx 操作。
也就是说,在获取容器 size 时,x86 和 la 的处理逻辑不同
分析这些 statx 都是谁产生的,可以借助 go pprof 性能分析工具,由于 dockerd 是监听在 sock 上,为了方便 pprof 工具使用,将 8080 tcp 端口转发到 sock 上。
socat -d -d TCP-LISTEN:8080,fork,bind=0.0.0.0 UNIX:/var/run/docker.sock
还是两个窗口,一个启用一个 go pprof 捕获数据,另一个进行触发
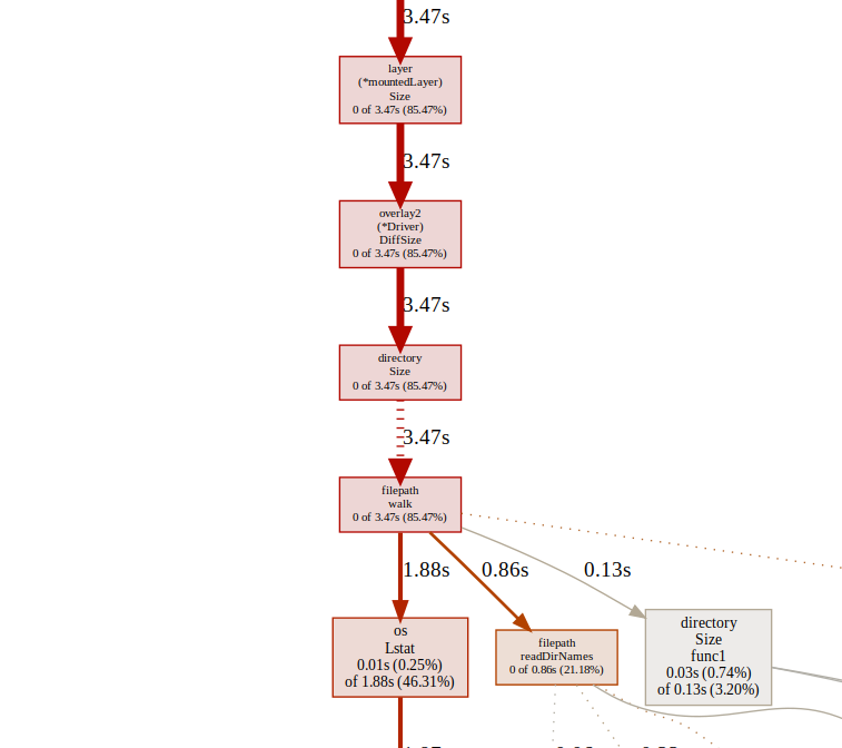
go tool pprof http://nla:8080/debug/pprof/profile?seconds=10docker ps -a -s --format 'la 和 x86 的热点函数流程在 Overlay2 DiffSize 处不一致。


定位源码,la 走了 useNaiveDiff 而 x86 走了 directory.Size
func (d *Driver) DiffSize(id, parent string) (size int64, err error) {
if useNaiveDiff(d.home) || !d.isParent(id, parent) {
return d.naiveDiff.DiffSize(id, parent)
}
return directory.Size(context.TODO(), d.getDiffPath(id))
}
func useNaiveDiff(home string) bool {
useNaiveDiffLock.Do(func() {
if err := doesSupportNativeDiff(home); err != nil {
logger.Warnf("Not using native diff for overlay2, this may cause degraded performance for building images: %v", err)
useNaiveDiffOnly = true
}
})
return useNaiveDiffOnly
}
// doesSupportNativeDiff checks whether the filesystem has a bug
// which copies up the opaque flag when copying up an opaque
// directory or the kernel enable CONFIG_OVERLAY_FS_REDIRECT_DIR.
// When these exist naive diff should be used.
//
// When running in a user namespace, returns errRunningInUserNS
// immediately.
func doesSupportNativeDiff(d string) error {
if string(xattrRedirect) == "d1" {
return errors.New("kernel has CONFIG_OVERLAY_FS_REDIRECT_DIR enabled")
}
...
这是一个单例函数,从注释函数可以看到,函数会检查文件系统是否有一些bug,或者内核是否启用了 CONFIG_OVERLAY_FS_REDIRECT_DIR,任意一点满足就需要使用 NativeDiff 来保证正确性。
排查内核关于 overlay2 文件系统的配置
| la | x86 | |
|---|---|---|
| CONFIG_OVERLAY_FS | y | y |
| CONFIG_OVERLAY_FS_REDIRECT_DIR | y | n |
| CONFIG_OF_OVERLAY | n | y |
| CONFIG_OVERLAY_FS_REDIRECT_ALWAYS_FOLLOW | y | n |
| CONFIG_OVERLAY_FS_INDEX | y | n |
| CONFIG_OVERLAY_FS_XINO_AUTO= | y | n |
| CONFIG_OVERLAY_FS_METACOPY | y | n |
在 overlay 方面,la 的配置和 x86 几乎相反,而 x86 和 arm64 保持一致。
重新配置并编译内核,问题解决,docker 运行正常
| loongarch64 | x86 |
|---|---|
| 0.009 | 0.011 |